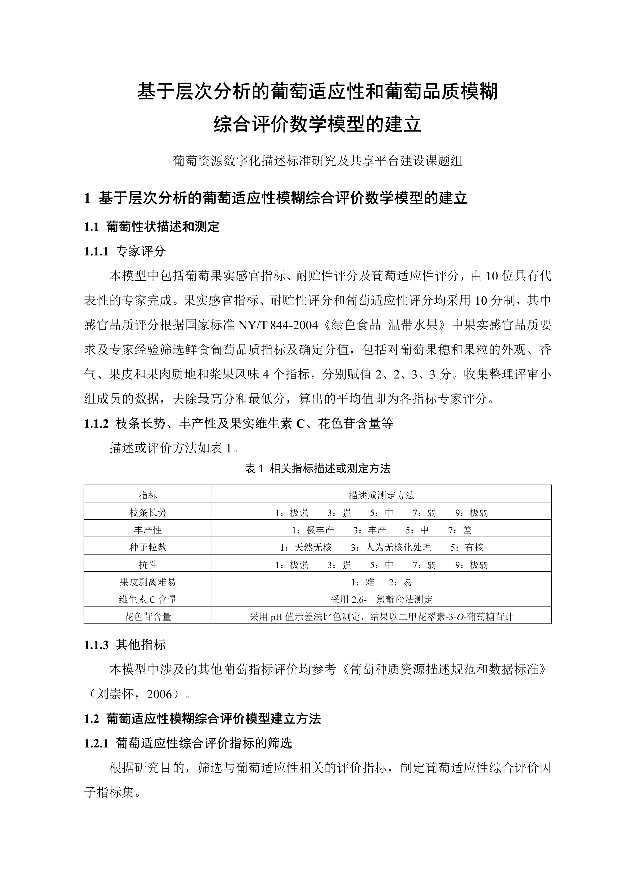
基于层次分析的葡萄适应性和葡萄品质模糊综合评价数学模型的建立

11-基于层次分析的葡萄适应性模糊综合评价数学模型的建立-1.jpg

11-基于层次分析的葡萄适应性模糊综合评价数学模型的建立-2.jpg
11-基于层次分析的葡萄适应性模糊综合评价数学模型的建立-3.jpg
11-基于层次分析的葡萄适应性模糊综合评价数学模型的建立-4.jpg
11-基于层次分析的葡萄适应性模糊综合评价数学模型的建立-5.jpg
11-基于层次分析的葡萄适应性模糊综合评价数学模型的建立-6.jpg
11-基于层次分析的葡萄适应性模糊综合评价数学模型的建立-7.jpg
11-基于层次分析的葡萄适应性模糊综合评价数学模型的建立-8.jpg
11-基于层次分析的葡萄适应性模糊综合评价数学模型的建立-9.jpg
11-基于层次分析的葡萄适应性模糊综合评价数学模型的建立-10.jpg
11-基于层次分析的葡萄适应性模糊综合评价数学模型的建立-11.jpg